Digital Art
UI/UX
Branding
Acrylics
About
Contact
Elisabeta Stan
Designer and Digital Artist | Cluj-Napoca
Digital Art
UI/UX
Branding
Acrylics
About
Contact
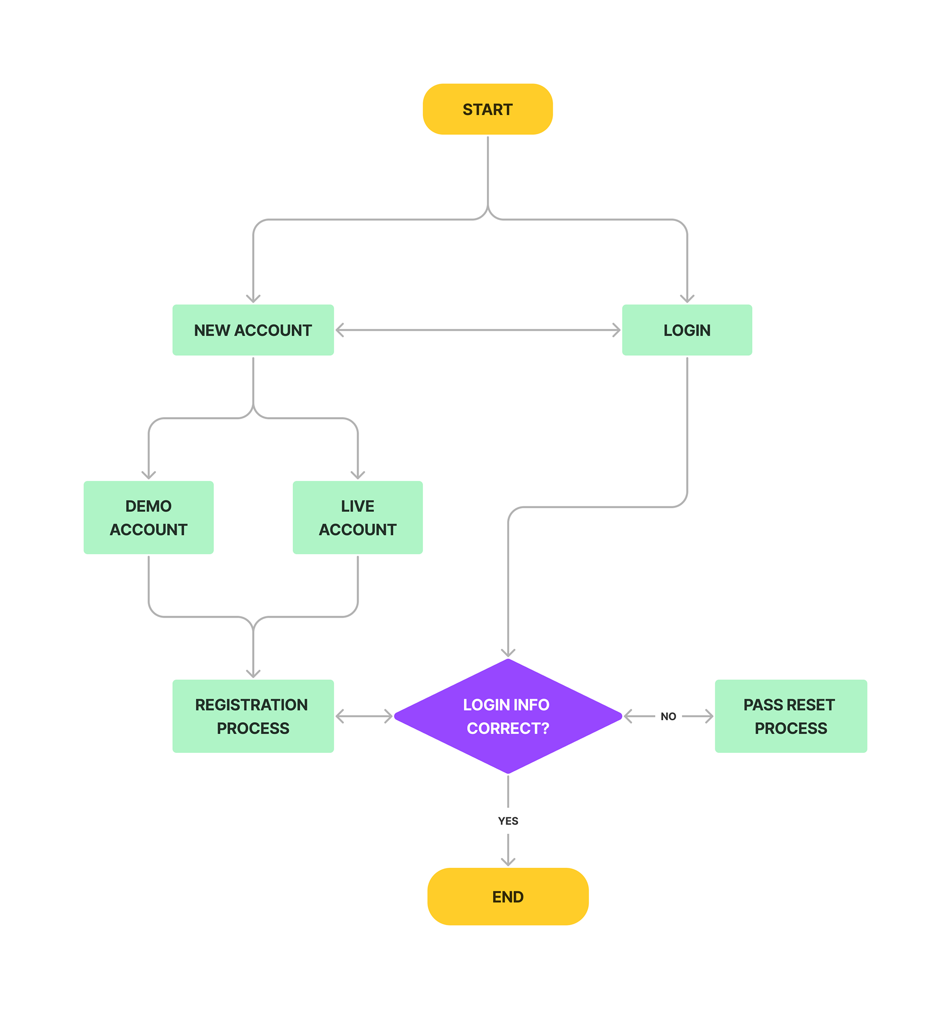
From Diagram to Hi-fi Mockups - Trading App
Create Account & Log in Flows | Live & Demo Accounts
Reset Password Hand Wireframes | Live Account
Log in Flow | Live Account
Reset Password Flow | Live Account
Log in Flow | Live Account ~ finishing login after password reset
↑
Back to Top